全国站
[切换城市]
上海连康明化工有限公司官网欢迎您!
腾讯微博
|
新浪微博
|
在线留言
|
收藏本站
|
网站地图
连康明 —
橡胶化工原料综合服务商
全国服务热线:
021-23096666
首页
天然橡胶
氧化锌
古马隆树脂
期货服务
招商加盟
橡胶混炼胶生产
案例 · 动态
关于连康明
热门关键词:
天然橡胶现货价格
进口天然胶供应
橡胶辅料代理
当前位置
:
首页
»
动态资讯
»
案例·动态
»
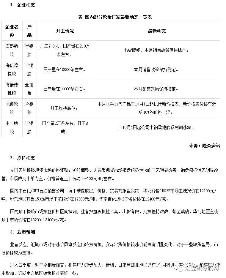
四季度全钢胎需求疲软 销售压力增大
四季度全钢胎需求疲软 销售压力增大
来源:连康明
查看手机网址
扫一扫!
扫一扫!
浏览:
-
发布日期:2018-10-16 14:37:54【
大
中
小
】
下一篇:
季节因素显现 应该南方市场销售好于北方
上一篇:
出口退税政策调整 乙丙橡胶生产企业收益
“
推荐阅读
”
【本文标签】:
天然橡胶产地
天然橡胶价格
天然橡胶进口
【责任编辑】:
连康明
版权所有:
http://www.shlkm.cn
转载请注明出处
连康明推荐
连康明橡胶粘合剂RA
防老剂BLE-W-连康明化工
活性碳酸钙-连康明化工
促进剂TMTD-连康明化工
橡胶助剂粉黄-连康明化工
相关案例·动态
季节因素显现 应该南方市场销售好于北方
四季度全钢胎需求疲软 销售压力增大
出口退税政策调整 乙丙橡胶生产企业收益
丁二烯生产企业价格一览表(20181011)
众多橡胶产品出口退税调整 轮胎出口存在刺激预期
众多橡胶产品出口退税调整 轮胎出口存在刺激预期
海南产区将全面开割,整体开割意愿并不强烈!
橡胶制品产品国抽不合格检出率为7.5%
4月天然与合成橡胶趋势分析:天然橡胶难有大反弹行情
十五年潜心橡胶行业 聚焦精准供需对接
最新资讯文章